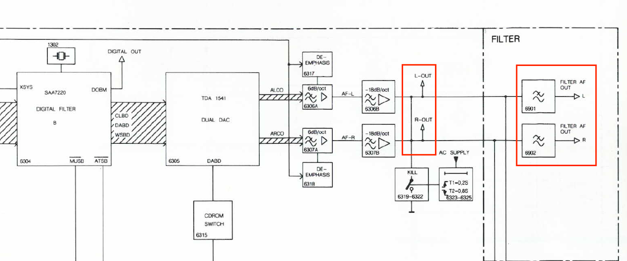
CD 650 Filter output by Bram · Published 2021-07-18 · Updated 2026-01-27 Measured the filtered output CD650 Sweep 10 – 20 kHz , 0 dBFS AES17 Blue : Filtered White Noise : Red filtered