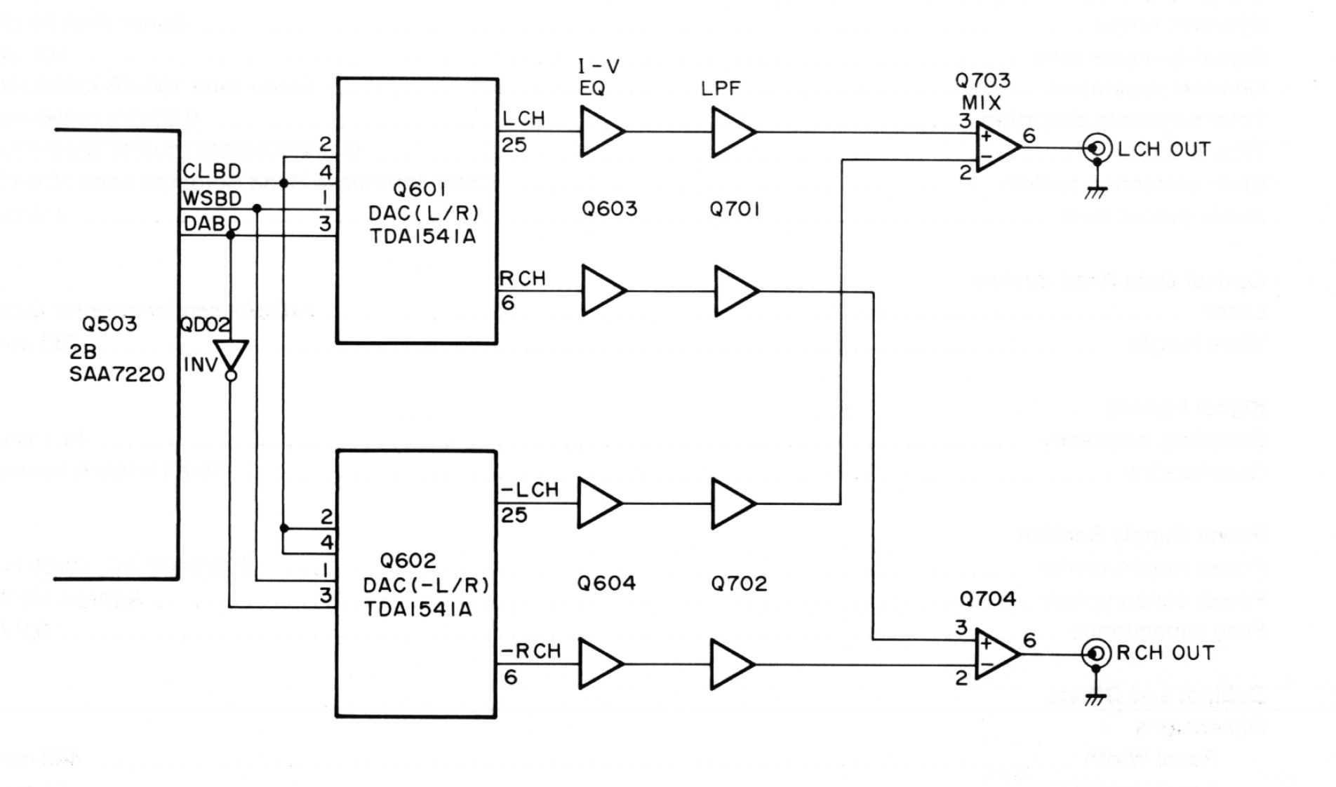
Meten TDA1541A S1 in Push-Pull





1 kHz dithered 0 dBfs THD+Noise

FFT Multitone -20 dBfs 20 Hz – 96000 kHz

Marantz CD 94 Mk 2 vs Marantz CD 94

Marantz CD 94 Mk2 vs Grundig CD 9009

Marantz CD 94 Mk2 vs Marantz CD 10






1 kHz dithered 0 dBfs THD+Noise

FFT Multitone -20 dBfs 20 Hz – 96000 kHz

Marantz CD 94 Mk 2 vs Marantz CD 94

Marantz CD 94 Mk2 vs Grundig CD 9009

Marantz CD 94 Mk2 vs Marantz CD 10
