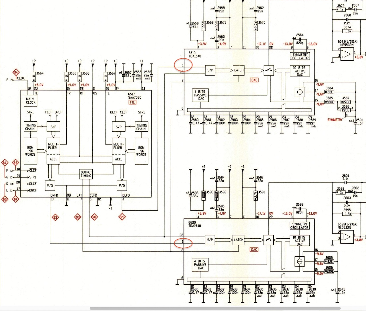
CD 100 distortion in output
This CD 100 has had a recap somewhere , and now or still has distortion in the left channel.






The 1 µF has been replaced by a 33 µf, power on take a few moments 🙂

Sine wave -20dB on Left and Right

Sine wave -60dB on Left and Right

Short circuit between filter caps or a short circuit


Wrong place capacitor

Replace some part, bad caps and switches

Some one desoldered with to warm solder iron

Oeps, ground wire very close to HF-signal

Some testing..:-)

