CD 660
purchased defect CD 660 for 10 euro

When turned on the focus lens moves down

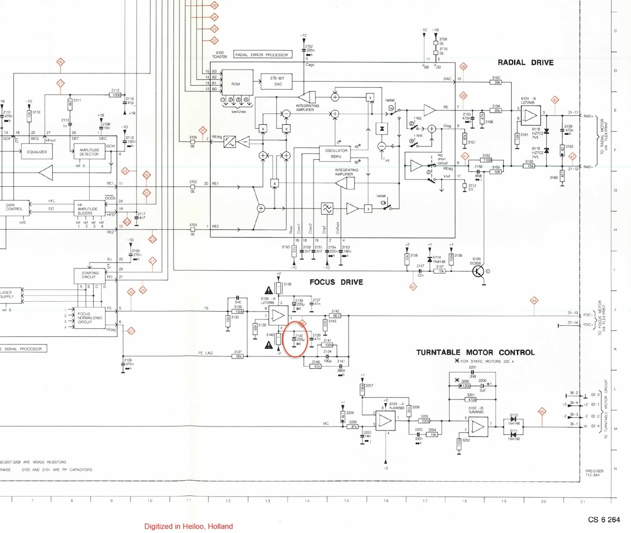
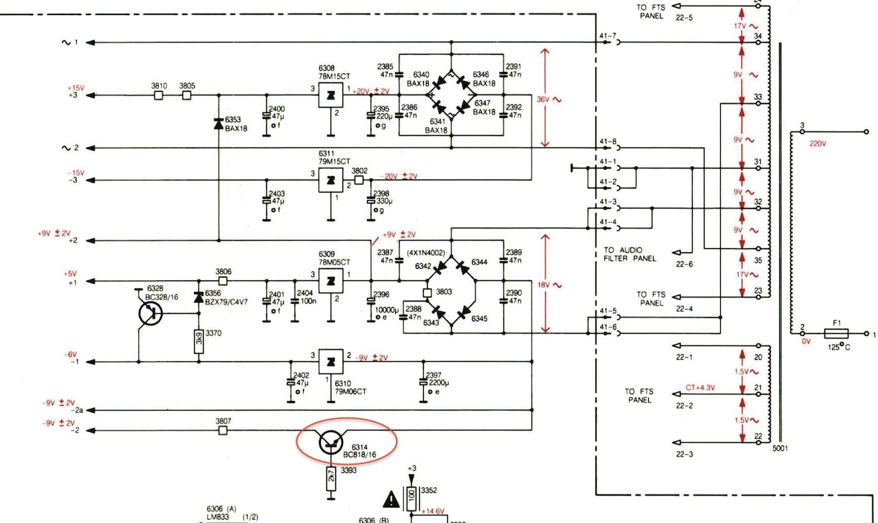
Checking voltages show -9 volt is missingRoot cause a faulty 220 µf cap, It is a 3 Ohm resistor 🙂


It also broke the BC 818 SMD transistor

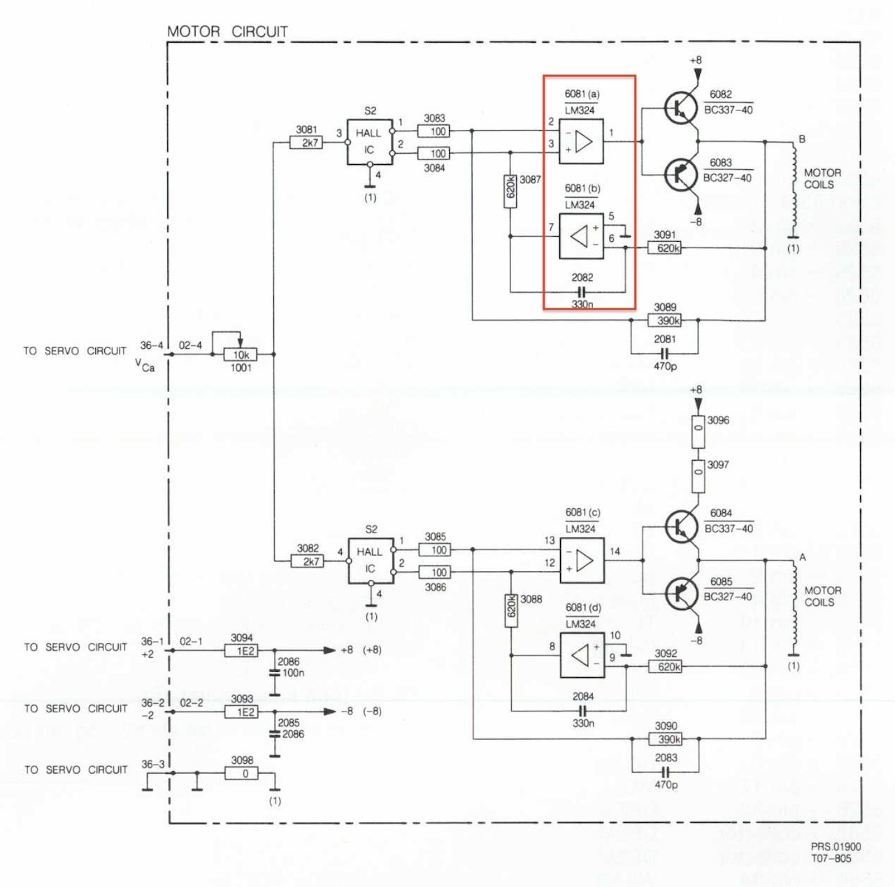
After fixing the power supply , there is a magnetic resistent in the spindel motor when in stop mode,The LM324 is also faulty,

After Repalcing the LM324 in the Hall-motor circuit the CD player is playing

Sometimes there is a loud tone off +/- 1 kHz while playing coming from the CDM 2 , on the scope we can see the tone on the servo opamp.

Here is playing fine.

Maybe the swing arm is not moving smooth , i cleaned and lubricated the bearings of the swing arm , and the players is playing fine agian,




